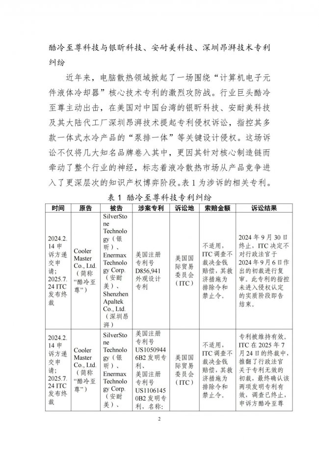
电脑及其零部件产业出海面临严峻的知识产权风险,专利诉讼数量持续攀升。该产业作为技术密集型领域,半导体制造、显示面板等核心环节知识产权密集,新技术迭代加速,头部企业通过专利布局抢占话语权。同时,全球市场竞争加剧,中国企业在车载显示等细分领域市占率领先,触动国际巨头利益,专利诉讼成为遏制手段,标准必要专利许可费争议也推高纠纷数量。纠纷地域集中在美国、韩国等地,围绕散热装置、视频编解码技术等核心环节展开,凸显全球技术竞争与利益博弈态势。
为应对风险,企业需采取有效策略。开展FTO自由实施分析,排查核心技术侵权风险,规避合规问题;以PCT国际申请为枢纽,在美、欧、东亚等重点市场优化专利布局;建立海外专利风险预警库,定期识别高风险专利;采用策略性缩围诉请战术,聚焦核心专利提升胜诉概率。典型案例如酷冷至尊与银昕科技等的337调查,及诺基亚与宏碁等的标准必要专利纠纷,均体现了知识产权布局与诉讼策略的重要性,中国企业需向“知识产权出海”转型,保障出海业务稳定运营。











免责声明:市场有风险,选择需谨慎!此文仅供参考,不作买卖依据。